威廉希尔(WilliamHill-中文官方网站)-Official Website
william威廉中文官网
本站首页
ENGLISH
学院概览
学院简介
学院领导
历史沿革
职能部门
专业系所
各委员会
师资队伍
人才计划
在职教师
博士后
退休人员
退休人员
永远怀念
本科生教育
教务通知
本科生招生
本科生培养
讲座
本科生论坛
课程讲座
省身班讲座
教育教学讲座
国家精品课
文件下载
常用链接
研究生教育
通知公告
研究生招生
硕士招生
博士招生
研究生培养
研究生毕业
文件下载
科学研究
科研新闻
科研进展
学术动态
姜立夫讲座
学术讲座
学术会议
奖励与成果
科研奖励
代表性论文
公共数学
通知公告
课程简介
表格下载
数学竞赛
学生工作
WilliamHill中文官方网站
就业信息
办事指南
党建园地
组织结构
党建风采
国际交流
教师
本科生
研究生
诚聘英才
教师
博士后
其他人员
校友工作
校友名录
校友新闻
活动剪影
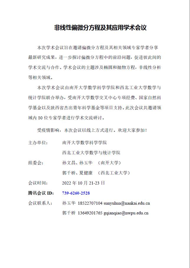
非线性偏微分方程及其应用学术会议
发布者:william威廉中文官网
发布时间:2022-10-13
南开-西工大会议手册v1.pdf